Product Summary
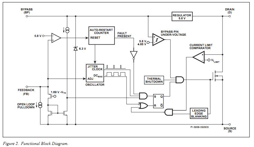
The LNK564PN is a LinkSwitch-LP switcher IC. It can replace all unregulated isolated linear transformer based (50/60 Hz) power supplies up to 3 W output power. For worldwide operation, a single universal input design replaces multiple linear transformer based designs. The LNK564PN self-biased circuit achieves an extremely low no-load consumption of under 150 mW. The LNK564PN internal oscillator frequency is jittered to significantly reduce both quasi-peak and average EMI, minimizing filter cost.
Parametrics
LNK564PN absolute maximum ratings: (1)DRAIN Voltage: 700 V; (2)Peak DRAIN Current: 200 mA; (3)Peak Negative Pulsed Drain Current: 100 mA; (4)FEEDBACK Voltage: -0.3 V to 9 V; (5)FEEDBACK Current: 100 mA; (6)BYPASS Voltage: -0.3 V to 9 V; (7)Storage Temperature: -65 to 150℃; (8)Operating Junction Temperature: -40 to 150℃; (9)Lead Temperature: 260℃.
Features
LNK564PN features: (1)Lowest component count switcher; (2)Very tight parameter tolerances using proprietary IC: trimming; technology and transformer construction; techniques enable Clampless designs – decreases; component count/system cost and increases efficiency; (3)Meets industry standard requirements for thermal overload protection – eliminates the thermal fuse used with linear transformers or additional components in RCC designs; (4)Frequency jittering greatly reduces EMI – enables low cost input filter configuration; (5)Meets HV creepage requirements between DRAIN and all other pins, both on the PCB and at the package; (6)Proprietary E-Shield transformer eliminates Y capacitor.
Diagrams

| Image | Part No | Mfg | Description | ![]() |
Pricing (USD) |
Quantity | ||||||||||||
|---|---|---|---|---|---|---|---|---|---|---|---|---|---|---|---|---|---|---|
![]() |
![]() LNK564PN |
![]() Power Integrations |
![]() AC/DC Switching Converters 2.1W 85-265 VAC 2.9W 230 VAC |
![]() Data Sheet |
![]()
|
|
||||||||||||
| Image | Part No | Mfg | Description | ![]() |
Pricing (USD) |
Quantity | ||||||||||||
![]() |
![]() LNK500 |
![]() Other |
![]() |
![]() Data Sheet |
![]() Negotiable |
|
||||||||||||
![]() |
![]() LNK500G |
![]() |
![]() IC SWIT OCP CV/CC HV 8SMD |
![]() Data Sheet |
![]() Negotiable |
|
||||||||||||
![]() |
![]() LNK500GN |
![]() Power Integrations |
![]() AC/DC Switching Converters 3W 85-265 VAC 4W 230 VAC |
![]() Data Sheet |
![]()
|
|
||||||||||||
![]() |
![]() LNK500GN-TL |
![]() Power Integrations |
![]() AC/DC Switching Converters 3W 85-265 VAC 4W 230 VAC |
![]() Data Sheet |
![]()
|
|
||||||||||||
![]() |
![]() LNK500G-TL |
![]() |
![]() IC SWIT OCP CV/CC HV 8SMD |
![]() Data Sheet |
![]() Negotiable |
|
||||||||||||
![]() |
![]() LNK500P |
![]() |
![]() IC SWIT OCP CV/CC HV 8DIP |
![]() Data Sheet |
![]() Negotiable |
|
||||||||||||
(China (Mainland))












