Product Summary
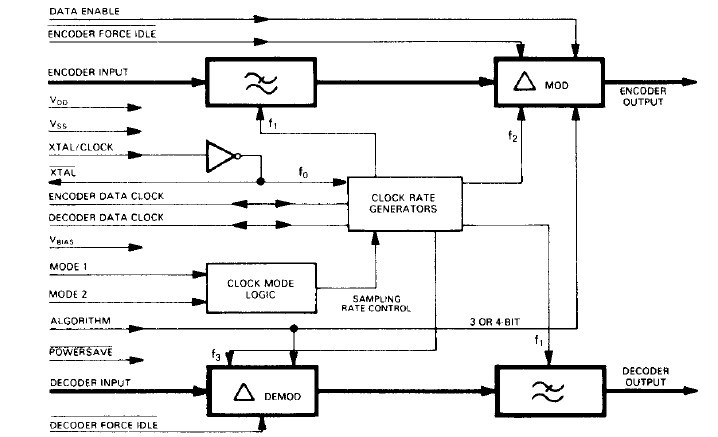
The FX609J is an LSI circuit designed as a continuously variable slope delta modulation(CVSd) codec and is intended for use in voice storage, time domain speech scramblers and digital speech communications equipment. Encode input and decoder output analogue filters are incorporated on chip and use switched capacitor technology. Sampling clock rates can be programmed to 16, 32 or 64k bits/second from an internal clock generator or may be externally applied in the range 8 to 64k bits/second. Sampling clock frequencies are output for the synchronisation of external circuits. The internal clocks are derived from an on-chip reference oscillator using an externally connected crystal. The FX609J is a low power, 5 volt CMOS device and is available in 22-pin DIL, 24-pin plastic quad packages.
Parametrics
FX609J absolute maximum ratings: (1)Supply voltage: -0.3V to 7.0V; (2)Input voltage at any pin: -0.3 to Vdd+0.3V; (3)Output sink: ±30mA; (4)Total device dissipation: 800mW; (5)Derating: 10mW/℃; (6)Operating temperature range: -30℃ to 85℃; (7)Storage temperature range: -55℃ to 125℃.
Features
FX609J features: (1)Full Duplex CVSD Codec; (2)On Chip Input and Output Filters; (3)Selectable 3 or 4 bit compand algorithm; (4)programmable sampling clocks; (5)Forced Idle facility; (6)powersave facility; (7)Low Power 5V CMOS; (8)Digital Speech Communications; (9)Time Domain scramblers; (10)Digital cordless Telephone; (11)Voice storage; (12)Digital delay lines; (13)Speech analysis; (14)Multiplexers; (15)general purpose.
Diagrams

![]() |
![]() FX601 |
![]() Other |
![]() |
![]() Data Sheet |
![]() Negotiable |
|
||||
![]() |
![]() FX602 |
![]() Other |
![]() |
![]() Data Sheet |
![]() Negotiable |
|
||||
![]() |
![]() FX603 |
![]() Other |
![]() |
![]() Data Sheet |
![]() Negotiable |
|
||||
![]() |
![]() FX604 |
![]() Other |
![]() |
![]() Data Sheet |
![]() Negotiable |
|
||||
![]() |
![]() FX604D4 |
![]() Other |
![]() |
![]() Data Sheet |
![]() Negotiable |
|
||||
![]() |
![]() FX604P3 |
![]() Other |
![]() |
![]() Data Sheet |
![]() Negotiable |
|
||||
(China (Mainland))








