Product Summary
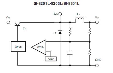
The SI-8301L is a Self Oscillating Switching Type with Coil. The applications of it are Telephone power supplies, Onboard local power supplies.
Parametrics
SI-8301L absolute maximum ratings: (1)DC Input Voltage:45V; (2)Power Dissipation:3.0W; (3)Junction Temperature:+100℃; (4)Storage Temperature:-25 to +85℃.
Features
SI-8301L features: (1)Integrated switching IC and coil construction; (2)Requires 2 external components only; (3)Low switching noise; (4)Heatsink not required.
Diagrams

![]() |
![]() SI-8000 |
![]() Other |
![]() |
![]() Data Sheet |
![]() Negotiable |
|
||||
![]() |
![]() SI-8000JF |
![]() Other |
![]() |
![]() Data Sheet |
![]() Negotiable |
|
||||
![]() |
![]() SI-8000S |
![]() Other |
![]() |
![]() Data Sheet |
![]() Negotiable |
|
||||
![]() |
![]() SI-8000SD |
![]() Other |
![]() |
![]() Data Sheet |
![]() Negotiable |
|
||||
![]() |
![]() SI-8005Q-TL |
![]() Other |
![]() |
![]() Data Sheet |
![]() Negotiable |
|
||||
![]() |
![]() SI-8025JF |
![]() Other |
![]() |
![]() Data Sheet |
![]() Negotiable |
|
||||
(China (Mainland))








